mam tueste zopar kusov zo starych socialistickych zasob. tak drzim teda palce nech to nezhori a nevyskratuje sa niekde
skoda.virt.cz
stránky o vozech Škoda 105-136, Rapid, Garde a jejich předchůdcích
Odpor . . .
prohledat
24 příspěvků (zobrazeno 1 až 24) od 16.08.2006 do 18.08.2006, založil/a Honza "Bobr"
23:51:41
18.08.2006
18.08.2006

Jocko
no hentie reostaty co si pouzil znesu snad vsetko
mam tueste zopar kusov zo starych socialistickych zasob. tak drzim teda palce nech to nezhori a nevyskratuje sa niekde
mam tueste zopar kusov zo starych socialistickych zasob. tak drzim teda palce nech to nezhori a nevyskratuje sa niekde20:29:43
18.08.2006
18.08.2006

Honza "Bobr"
-> Jocko: Každopádně díky, schéma si schovám. Jak říkám, teď jsem jen rychle vyřešil, aby tam nebyl průvan - 4° větráku.
Jinak tam neteče 10A, ale 8,2A špičkově při zapnutí, pak se ustálí na 7.8A. Vše při běžícím motoru.
Ty odpory sice hřejou, ale drží a dráty to netaví - 2hod test. Pak jsem si akorát spálil prsty při letování, holt lemro.
Jinak tam neteče 10A, ale 8,2A špičkově při zapnutí, pak se ustálí na 7.8A. Vše při běžícím motoru.
Ty odpory sice hřejou, ale drží a dráty to netaví - 2hod test. Pak jsem si akorát spálil prsty při letování, holt lemro.
20:23:25
18.08.2006
18.08.2006

Honza "Bobr"
Proti dešti . . . asi na guvno, ale pokus byl 

20:22:23
18.08.2006
18.08.2006

Honza "Bobr"
Samotný kubismuskus . . .
20:21:00
18.08.2006
18.08.2006

Honza "Bobr"
Je to silně amatérské, ale taky pouze dočasné . . . do zimy.
20:18:48
18.08.2006
18.08.2006

Honza "Bobr"
-> Jocko: Mno, já už to vyřešil . . .
22:24:55
17.08.2006
17.08.2006

Jocko
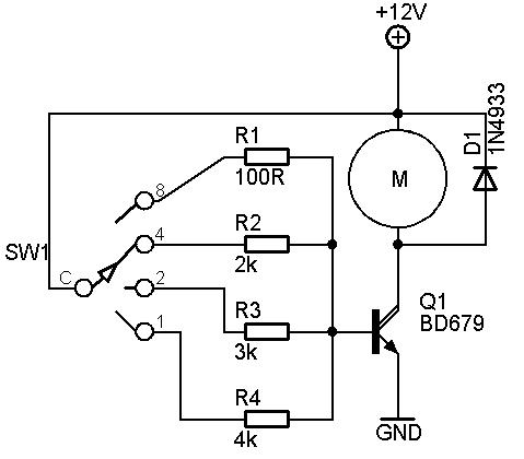
Mam pocit ze od zaciatku ides na to zle, pretoze tie prudy a ich odstupnovanie su z odborneho hladiska dost mimo. Takze tu je strucny postup co s tym:
0. zozen znameho co sa vyzna v elektronike a vie co to je to vykonovy tranzistor, emitor, baza, kolektor a co to je to vykonova dimenzacia tranzistoru. dalsie kroky by mal robit on - odbornik, inak riskujes celkom pekny pruser - poziar.
1. zmeraj aky tam je maximalny prud pri priamom zapojeni vetraku bez regulacie, tj. pouzi ampermeter. Nejake urcovanie podla poistky, ci hrubky drotov je na
2. zozen si prislusne vykonovo (pre)dimenzovany tranzistor a k nemu skusaj odpory na baze a sleduj ako sa menia otacky ventilatoru.
vysledna cena bude do 100Kc aj s nejakymi konektormi (asi fastony) a chladicom.
vysledna schema by mohla vyzerat takto (typ a hodnoty suciastok su uplne zle):
0. zozen znameho co sa vyzna v elektronike a vie co to je to vykonovy tranzistor, emitor, baza, kolektor a co to je to vykonova dimenzacia tranzistoru. dalsie kroky by mal robit on - odbornik, inak riskujes celkom pekny pruser - poziar.
1. zmeraj aky tam je maximalny prud pri priamom zapojeni vetraku bez regulacie, tj. pouzi ampermeter. Nejake urcovanie podla poistky, ci hrubky drotov je na
2. zozen si prislusne vykonovo (pre)dimenzovany tranzistor a k nemu skusaj odpory na baze a sleduj ako sa menia otacky ventilatoru.
vysledna cena bude do 100Kc aj s nejakymi konektormi (asi fastony) a chladicom.
vysledna schema by mohla vyzerat takto (typ a hodnoty suciastok su uplne zle):
20:31:34
17.08.2006
17.08.2006

Honza "Bobr"
-> Crestik: Hmmmm, to mi nenapadlo . . . kde tam je vůbec fukar? Někde jak u stodvacky?
20:17:49
17.08.2006
17.08.2006

Crestik
-> Honza "Bobr": jestli sis nevšiml, tak se tady snažím řešit tvůj problém od počátku....a jestli ti vedou k H4 takové nitě, tak to je tvoje věc.
A co použít regulaci z favoritu, nebo něčeho...když tě výpočty neberou...
A co použít regulaci z favoritu, nebo něčeho...když tě výpočty neberou...
20:00:05
17.08.2006
17.08.2006

Honza "Bobr"
-> Crestik: Hele, k vytápění zadního skla teče 8A určitě a vedou k tomu - sedni si - 1mm2 drátky!! Drží! Netuším, holt japonci . . . jinak k H4 vedou tak max 0,5mm2 . . .
Byl jsem zvyklej, že ve škodovce jsem si kablík přitáh silou, naletoval a pustil. Tady ho přerveš.
Byl jsem zvyklej, že ve škodovce jsem si kablík přitáh silou, naletoval a pustil. Tady ho přerveš.
18:14:01
17.08.2006
17.08.2006

aDAm
no ja bych rek ze to stema amperama nebude tak zhave jak se tady pise...a nebude se regulovat proudem ale napetim, tudiz predradniky...
17:38:51
17.08.2006
17.08.2006

Crestik
-> Honza "Bobr": jak jsi zjistil, že tam teče 10A? Podle pojistky, že je 10A-ová a neshořela? Co takhle orientačně vložit do cesty těm 12V-ům, co jdou k větráku, A-metr, který zhruba ukáže, jaký proud tam teče. Btw, jaké k tomu šly dráty? Na 1A má být průřez cca 2mm2, čili by tam musely být dráty skoro jak od baterky....
12:44:26
17.08.2006
17.08.2006

Labros
Koukám že je to tady samý expert.
Jak říká COL těžko můžeš vypočíst předřadný odpor z proudu sériovou kombinací, když nevíš jak se chová druhej člen (větrák.)
-> Honza "Bobr": V elektronice ti dají odpor na jaký výkon budeš chtít. Ten odpor 220 ohm, i kdybys ho zapojil bez větráku, tak bude na 12V zdroji vydávat výkon maximálně 0,65W, takže máš velkou rezervu.
Jak říká COL těžko můžeš vypočíst předřadný odpor z proudu sériovou kombinací, když nevíš jak se chová druhej člen (větrák.)
-> Honza "Bobr": V elektronice ti dají odpor na jaký výkon budeš chtít. Ten odpor 220 ohm, i kdybys ho zapojil bez větráku, tak bude na 12V zdroji vydávat výkon maximálně 0,65W, takže máš velkou rezervu.
12:03:26
17.08.2006
17.08.2006

Honza "Bobr"
Hele, já sem na tohle tupej. Radši budu rozebirat převodovku. 4° větráku jde napřímo, žádná relé jsem po cestě nenašel. Zkoušel jsem to s normálníma odporama, tedy s těmi výknnovými, ale špatně jsem odhad jejich hodnotu. Tak např. ten 220ohm ( já vím že moc ) byl stavitelný, tak jsem zkusil minimum, větrák se točil, odpor hřál jak vysoká pec, ale držel. Má 25W- ten odpor. na motorku neni krom čísla dílu a made in japan zhola nic, ale je na 10A pojistce, původně 15A. Těch 10A už tam jsou od zimy.
Jo a ta destička je nainstalovaná ve šneku větráku, takže se chladí proudem vzduchu, jen tak pro info.
Jo a ta destička je nainstalovaná ve šneku větráku, takže se chladí proudem vzduchu, jen tak pro info.
11:53:12
17.08.2006
17.08.2006

Honza "Bobr"
A tady spodek . . .
11:52:40
17.08.2006
17.08.2006

Honza "Bobr"
No, tady je ta destička.
08:44:19
17.08.2006
17.08.2006

Martin14
-> COL: To si nemylsim ze bych pominul ten odpor sportebice jelikoz jsem to pochopil jako ze tam chce aby mu slo do toho spotrebice tech jeho x Amper.
-> Adam Radimovič: Jasne ze jo ale ja to proste delam jako nejaky proudovy zdroj.Ale jde to i jak pises i ty ale to potrebujes vic informaci k tom ja mu akorat rek jaky odpor je potreba aby mu tam teklo X Amper kdyz to neni bez zatizeni.
-> Adam Radimovič: Jasne ze jo ale ja to proste delam jako nejaky proudovy zdroj.Ale jde to i jak pises i ty ale to potrebujes vic informaci k tom ja mu akorat rek jaky odpor je potreba aby mu tam teklo X Amper kdyz to neni bez zatizeni.
06:49:44
17.08.2006
17.08.2006

Strašlivý Píďa (aka PeťaKlíč)
-> Adam Radimovič: no... předřadník sníží napětí ale proud tak v celé větvi poklesne... kdybys tam chtěl dat bočnít mělo by to veselé následky.... pro baterii, pro altík, pro dráty...

01:07:47
17.08.2006
17.08.2006

aDAm
-> COL: pockat pockat...predradnik meni napeti, proud zmeni preci bocnik ne? ve stejne vetvi tece stejny proud kdyz ale tece dvemi vetvemi tak se musi rozdelit, tzn plati I KRZ
00:11:25
17.08.2006
17.08.2006

COL
-> Martin14: nejak si tam pominul odpor toho spotrebice, ktery se musi od tebou uvedene hodnoty odecist.... pak ziskas odpor predradniku...
23:36:59
16.08.2006
16.08.2006

Martin14
Ale jestli ti schorela nejeka odporová desticka tak pres ni urcite neteklo 10A.Nespinala ta desticka treba jeste relatka k tomu spotrebici?
23:35:34
16.08.2006
16.08.2006

Martin14
Nevim jestli jsem to presne pochopil ale myslis ze chces do toho spotrebice aby slo bud 10;7,5;5 a 2,5 A.Tak pokud jde o normalni napajeni 12 V pak na 10A je R=1,2 Ohmu;7,5 a R=1,6 Ohmu;5A je R=2,4 Ohmu a 2,5A je R=4,8 Ohmu.Ale taky zalezi na tom jaky ten odpor snese vykon.Pro 10A je to treba 120W odpor.Nevim jestli jsi chtel presne tohle jestli ne tak to popis presneji.
22:52:24
16.08.2006
16.08.2006

COL
No vzhledem k podivne formulaci "jak dostat 10 A na 7,5 A atd..." ti tu asi nikdo elektra znaly neporadi...
Takze jak dostat 10A napr. na 7,5A? Napr. odvest tech 2,5A nekam jinam...
Ale ted vazne, zkus nejak srozumitelne napsat, co potrebujes...
Takze jak dostat 10A napr. na 7,5A? Napr. odvest tech 2,5A nekam jinam...

Ale ted vazne, zkus nejak srozumitelne napsat, co potrebujes...
20:39:00
16.08.2006
16.08.2006

Honza "Bobr"
Zdar všici! Potřeboval bych poradit, v Nissanu mi shořela odporová destička na regulaci větráku v autě a nemám zájem řešit díly z vrakáče nebo origo, takže, chci se zeptat, jak nejefektivněji ( nejlevněji a trvanlivě ) dostat 10A postupně na 7,5A; 5A a 2,5A? Prosím, nechtějte po mně výpočty . . .
Je mi jasný, že to bude topit, ale mně de o hodnotu odporu a radu zkušenějších . . .
Je mi jasný, že to bude topit, ale mně de o hodnotu odporu a radu zkušenějších . . .

